Table of Contents

1. test folder
Code
code model double
meta
subfolder
2. test folder
Metamodel
Constraints and derived relations
Thing
instances
1. subfolder
2. subfolder
5.subfolder
Subfolder
Deviations
Model Errors
Discrepancies with an external source
dummy empty stuff

List of Figures

1. Meta for same named relations
2. data for same named relations
3. code model double
4. meta
5. Metamodel diagram
6. Default View
7. New Zenta View
8. Constraints and Derived Relations
9. Thing and Constraint
10. instances

1. test folder

Figure 1. Meta for same named relations

Meta for same named relations


Figure 2. data for same named relations

data for same named relations


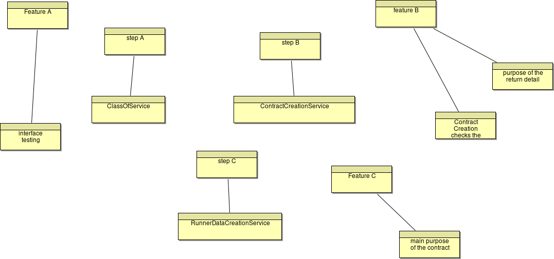
Code

code model double

Figure 3. code model double

code model double


step A

Step A is a Process Step.

Appears in: code model double.

connections:

ClassOfService

ClassOfService is a Service.

Appears in: code model double.

connections:

  • ClassOfService implements step A

step B

Step B is a Process Step.

Appears in: code model double.

connections:

ContractCreationService

ContractCreationService is a Service.

Appears in: code model double.

connections:

  • ContractCreationService implements step B

feature B

Feature B is an Objective.

Appears in: code model double.

connections:

Contract Creation checks the inputs

Contract Creation checks the inputs is a behaviour.

Appears in:

Contract Creation checks the inputs

Contract Creation checks the inputs is a Behaviour.

Appears in: code model double.

connections:

  • Contract Creation checks the inputs is determined by feature B

Feature A

Feature A is an Objective.

Appears in: code model double.

  • Lists are easy to do:
    • start every line
  • with a star
    • more stars mean
      • deeper levels
  • A newline
  • in a list

marks the end of the list. Of course

  • you can
  • start again.
  1. Numbered lists are good
    1. very organized
    2. easy to follow
  • You can also
    • break lines
    • like this
Definition lists
item
definition
semicolon plus term
colon plus definition
Mixed definition lists
item 1
definition
sub-item 1 plus term
two colons plus definition
sub-item 2
colon plus definition
item 2
back to the main list
  • Or create mixed lists
    1. and nest them
      • like this
        definitions
        work:
        apple
        banana
        fruits

connections:

interface testing

Interface testing is a Behaviour.

Appears in: code model double.

connections:

  • interface testing is determined by Feature A

RunnerDataCreationService

RunnerDataCreationService is a Service.

Appears in: code model double.

connections:

  • RunnerDataCreationService implements step C

step C

Step C is a Process Step.

Appears in: code model double.

connections:

Feature C

Feature C is an Objective.

Appears in: code model double.

connections:

main purpose of the contract

Main purpose of the contract is a Behaviour.

Appears in: code model double.

connections:

  • main purpose of the contract is determined by Feature C

purpose of the return detail

Purpose of the return detail is a Behaviour.

Appears in: code model double.

connections:

  • purpose of the return detail is determined by feature B

meta

Figure 4. meta

meta


Process Step

A Process Step is a Basic Object.

Appears in: meta.

Operation

connections:

  • Process Step is implemented by Service

Service

A Service is a Basic Object.

Appears in: meta.

connections:

Business Function

A Business Function is a Basic Object.

Appears in: meta.

Legacy feature

connections:

  • Business Function contains Service

behaviour

A behaviour is a Basic Object.

Appears in: meta.

Legacy Behaviour

connections:

Objective

An Objective is a Basic Object.

Appears in: meta.

Feature

connections:

Service Method

A Service Method is a Basic Object.

Appears in: meta.

legacy Operation

connections:

  • Service Method is contained by Service

Behaviour

A Behaviour is a Basic Object.

Appears in: meta.

Behaviour

connections:

is implemented by/implements

An is implemented by/implements is a Basic Relation.

contains

A contains is a Basic Relation.

does/is done by

A does/is done by is a Basic Relation.

determines

A determines is a Basic Relation.

contains

A contains is a Basic Relation.

determines

A determines is a Basic Relation.

subfolder

placeholder

Placeholder is a Thing.

Appears in:

one kind

An one kind is a Thing.

Appears in: Meta for same named relations.

connections:

other kind

An other kind is a Thing.

Appears in: Meta for same named relations.

connections:

third kind

A third kind is a Thing.

Appears in: Meta for same named relations.

connections:

instance of other kind

Instance of other kind is an other kind.

Appears in: data for same named relations.

connections:

instance of one kind

Instance of one kind is an one kind.

Appears in: data for same named relations.

connections:

another instance of one kind

Another instance of one kind is an one kind.

Appears in: data for same named relations.

connections:

Developer Group

A Developer Group is a Thing.

Appears in: New Zenta View.

connections:

relates

A relates is a Basic Relation.

relates

A relates is a Basic Relation.

contains

A contains is a Basic Relation.

2. test folder

Metamodel

Metamodel documentation

Figure 5. Metamodel diagram

Metamodel diagram documentation
Metamodel diagram


Figure 6. Default View

Default View


Figure 7. New Zenta View

New Zenta View


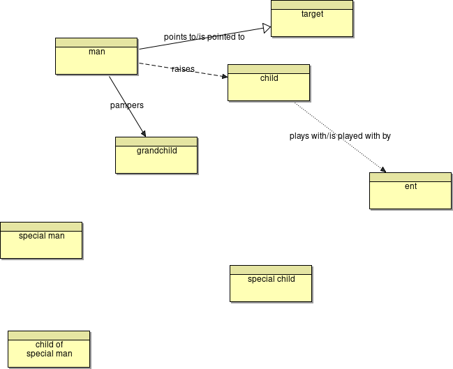
Constraints and derived relations

Figure 8. Constraints and Derived Relations

Constraints and Derived Relations


cannot raise a child

Cannot raise a child is a Constraint.

Appears in: Constraints and Derived Relations.

test,test2|
zenta:neighbours($doc,$element,'raises,1')

connections:

failing constraint

Failing constraint is a Constraint.

Appears in: Constraints and Derived Relations.

test2|
'always false'

connections:

pampers

Pampers is a Derived relation.

Appears in: Constraints and Derived Relations.

1|
zenta:neighboursRun1($doc,$element,'raises,1')[@xsi:type='grandchild']

connections:

plays with/is played with by

Plays with/is played with by is a Derived relation.

Appears in: Constraints and Derived Relations.

2|
zenta:neighboursRun1($doc,$element,'plays with/is played with by,2;raises,2')[@xsi:type='child']

connections:

  • plays with/is played with by expands ent

Should not pamper Alain

Should not pamper Alain is a Constraint.

Appears in: Constraints and Derived Relations.

test,test2|
zenta:neighbours($doc,$element,'pampers,1')[@name='Alain']

connections:

  • Should not pamper Alain constrains child

points to/is pointed to

Points to/is pointed to is a Derived relation.

Appears in: Constraints and Derived Relations.

1|
zenta:neighboursRun1($doc,$element,'raises,1;plays with/is played with by,1')

connections:

  • points to/is pointed to expands man

pampers

Pampers is a Derived relation.

Appears in: Constraints and Derived Relations.

2|
zenta:neighboursRun1($doc,$element,'raises,2')[@xsi:type='child']

connections:

Thing

Figure 9. Thing and Constraint

Thing and Constraint


Thing

A Thing is a Basic Object.

Appears in: Thing and Constraint.

connections:

Constraint

A Constraint is a Basic Object.

Appears in: Thing and Constraint.

connections:

  • Constraint constrains Thing

Derived relation

A Derived relation is a Basic Object.

Appears in: Thing and Constraint.

connections:

  • Derived relation expands Thing

constrains

A constrains is a Basic Relation.

expands

An expands is a Basic Relation.

Basic Object

Basic Object is an .

Appears in:

man

A man is a Thing.

Appears in: Constraints and Derived Relations, Metamodel diagram.

a class directly descending from Thing

connections:

child

A child is a man.

Appears in: Constraints and Derived Relations, Metamodel diagram.

connections:

grandchild

A grandchild is a child.

Appears in: Constraints and Derived Relations, Metamodel diagram.

42

connections:

target

A target is a Thing.

Appears in: Metamodel diagram.

connections:

  • target is pointed to at most 2 man

ent

An ent is a target.

Appears in: Constraints and Derived Relations, Metamodel diagram.

connections:

verbatimTest

VerbatimTest is a Thing.

Appears in: Default View.


/foo&bar List<String>[3]
new line

new para
- list
- list2

Wikitest

Wikitest is a Thing.

Appears in: Default View.

/foo&bar List<String>[3] new line

new para

  • Start each line
  • with an asterisk (*).
    • More asterisks give deeper
      • and deeper levels.
  • Line breaks

    don't break levels.
      • But jumping levels creates empty space.

special man

A special man is a man.

Appears in: Constraints and Derived Relations, Metamodel diagram.

connections:

special child

A special child is a child.

Appears in: Metamodel diagram.

child of special man

A child of special man is a special man.

Appears in: Metamodel diagram.

Basic Relation

Basic Relation is an .

raises

A raises is a Basic Relation.

This relation is a direct descendant of basic relation.

pampers

A pampers is a raises.

this relation is a descendant of a descendant of basic relation

points to/is pointed to

A points to/is pointed to is a Basic Relation.

plays with/is played with by

A plays with/is played with by is a Basic Relation.

screws

A screws is a Basic Relation.

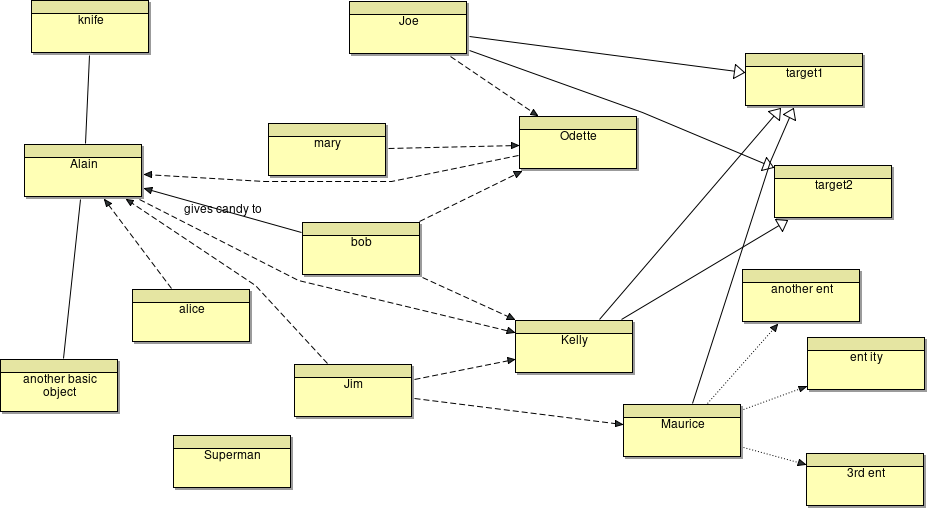
instances

Figure 10. instances

instances


1. subfolder

2. subfolder

5.subfolder

Subfolder

knife

Knife is a Basic Object.

Appears in: instances.

connections:

  • knife Basic Relation Alain

Joe

Joe is a man.

Appears in: instances.

connections:

Odette

Odette is a child.

Appears in: instances.

Raised by:

  • Joe
  • mary
  • bob

connections:

  • Odette pampers Alain
  • Odette raises Alain
  • Odette is raised by Joe
  • Odette is raised by mary
  • Odette is raised by bob

mary

Mary is a man.

Appears in: instances.

A comment can use bold, italic, underline and deleted. We can add any formatting with classes, and embed urls the html way. You can use

  • itemized lists
And
variable lists

For title and descriptions.

You can use breaks

but have to write out both the start and the end tag.

    • embedded lists

connections:

bob

Bob is a man.

Appears in: instances.

connections:

Alain

Alain is a grandchild.

Appears in: instances.

connections:

another basic object

Another basic object is a Thing.

Appears in: instances.

connections:

  • another basic object is Basic Relatiod by Alain

alice

Alice is a man.

Appears in: instances.

connections:

Jim

Jim is a man.

Appears in: instances.

connections:

Kelly

Kelly is a child.

Appears in: instances.

connections:

Maurice

Maurice is a child.

Appears in: instances.

connections:

target1

Target1 is a target.

Appears in: instances.

connections:

  • target1 is pointed to Joe
  • target1 is pointed to Maurice
  • target1 is pointed to Kelly

target2

Target2 is a target.

Appears in: instances.

connections:

  • target2 is pointed to Joe
  • target2 is pointed to Kelly

ent ity

Ent ity is an ent.

Appears in: instances.

connections:

  • ent ity is played with by Maurice

Superman

Superman is a special man.

Appears in: instances.

Superman, jr.

Superman, jr. is a special child.

Appears in:

another ent

Another ent is an ent.

Appears in: instances.

connections:

  • another ent is played with by Maurice

3rd ent

3rd ent is an ent.

Appears in: instances.

connections:

  • 3rd ent is played with by Maurice

gives candy to

Gives candy to is a pampers.

Deviations

Model Errors

missing relation for Joe.

Joe should have at least 3 pampers relation, but have none outgoing

related issue: test issue status: open

extra relation for Joe.

Joe should have only 1 points to/is pointed to relation, but already have 2 to target1 and target2

no related issues in tracker

missing relation for Odette.

Odette should have at least 3 pampers relation, but have only 1 to Alain

related issue: test issue status: open

extra relation for Odette.

Odette should have only 1 raises relation, but already have 5 from Alain and Alain and Joe and mary and bob

related issue: test issue status: open

missing relation for Odette.

Odette should have at least 1 plays with/is played with by relation, but have none outgoing

no related issues in tracker

failing constraint for Odette.

constraintError: Odette does not satisfy constraint Should not pamper Alain :

no related issues in tracker

missing relation for mary.

mary should have at least 3 pampers relation, but have none outgoing

related issue: test issue status: open

extra relation for bob.

bob should have only 2 raises relation, but already have 3 to Odette and Kelly and Alain

related issue: test issue status: open

missing relation for bob.

bob should have at least 3 pampers relation, but have only 1 to Alain

related issue: test issue status: open

missing relation for Alain.

Alain should have at least 3 pampers relation, but have only 2 to Odette and bob

related issue: test issue status: open

extra relation for Alain.

Alain should have only 1 raises relation, but already have 6 from Odette and Kelly and alice and Jim and Odette and bob

related issue: test issue status: open

missing relation for Alain.

Alain should have at least 1 plays with/is played with by relation, but have none outgoing

no related issues in tracker

missing relation for Alain.

Alain should have at least 5 pampers relation, but have only 2 from Odette and bob

related issue: link test status: open

failing constraint for Alain.

constraintError: Alain does not satisfy constraint cannot raise a child :

no related issues in tracker

missing relation for alice.

alice should have at least 3 pampers relation, but have none outgoing

related issue: link test status: open

extra relation for Jim.

Jim should have only 2 raises relation, but already have 3 to Alain and Kelly and Maurice

related issue: link test status: open

missing relation for Jim.

Jim should have at least 3 pampers relation, but have none outgoing

related issue: link test status: open

extra relation for Jim.

Jim should have only 1 points to/is pointed to relation, but already have 3 to ent ity and another ent and 3rd ent

no related issues in tracker

missing relation for Kelly.

Kelly should have at least 3 pampers relation, but have none outgoing

no related issues in tracker

extra relation for Kelly.

Kelly should have only 1 points to/is pointed to relation, but already have 2 to target2 and target1

no related issues in tracker

extra relation for Kelly.

Kelly should have only 1 raises relation, but already have 3 from Jim and bob and Alain

related issue: link test status: open

missing relation for Kelly.

Kelly should have at least 1 plays with/is played with by relation, but have none outgoing

no related issues in tracker

missing relation for Maurice.

Maurice should have at least 3 pampers relation, but have none outgoing

related issue: link test status: open

extra relation for target1.

target1 should have only 2 points to/is pointed to relation, but already have 3 from Joe and Maurice and Kelly

no related issues in tracker

missing relation for Superman.

Superman should have at least 3 pampers relation, but have none outgoing

no related issues in tracker

failing constraint for Superman.

constraintError: Superman does not satisfy constraint failing constraint : always false

no related issues in tracker

missing relation for Superman, jr..

Superman, jr. should have at least 3 pampers relation, but have none outgoing

no related issues in tracker

missing relation for Superman, jr..

Superman, jr. should have at least 1 raises relation, but have none incoming

no related issues in tracker

missing relation for Superman, jr..

Superman, jr. should have at least 1 plays with/is played with by relation, but have none outgoing

no related issues in tracker

missing relation for instance of other kind.

instance of other kind should have at least 1 relates relation, but have none incoming

no related issues in tracker

Discrepancies with an external source

no bob raises Odette.

model says that bob (63fb6744) raises Odette (daad56f0), but no sign of it IRL

related issue: link test status: open

no trace in model of alice raising Odette.

no trace in model for alice raising Odette

no related issues in tracker

dummy empty stuff

No deviations in this section.

No deviations in this section.

No deviations in this section.

No deviations in this section.