Table of Contents
List of Figures
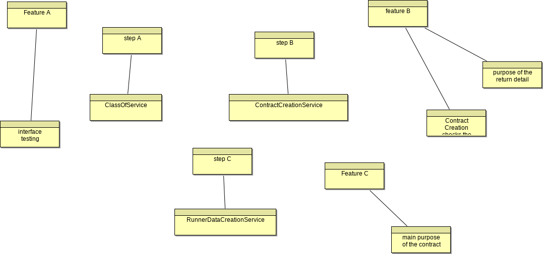
Step A is a Process Step.
Appears in: code model double.
connections:
ClassOfService is a Service.
Appears in: code model double.
connections:
Step B is a Process Step.
Appears in: code model double.
connections:
ContractCreationService is a Service.
Appears in: code model double.
connections:
Feature B is an Objective.
Appears in: code model double.
connections:
Contract Creation checks the inputs is a behaviour.
Appears in:
Contract Creation checks the inputs is a Behaviour.
Appears in: code model double.
connections:
Feature A is an Objective.
Appears in: code model double.
marks the end of the list. Of course
connections:
Interface testing is a Behaviour.
Appears in: code model double.
connections:
RunnerDataCreationService is a Service.
Appears in: code model double.
connections:
Step C is a Process Step.
Appears in: code model double.
connections:
Feature C is an Objective.
Appears in: code model double.
connections:
Main purpose of the contract is a Behaviour.
Appears in: code model double.
connections:
Purpose of the return detail is a Behaviour.
Appears in: code model double.
connections:
A Process Step is a Basic Object.
Appears in: meta.
Operation
connections:
A Service is a Basic Object.
Appears in: meta.
connections:
A Business Function is a Basic Object.
Appears in: meta.
Legacy feature
connections:
A behaviour is a Basic Object.
Appears in: meta.
Legacy Behaviour
connections:
An Objective is a Basic Object.
Appears in: meta.
Feature
connections:
A Service Method is a Basic Object.
Appears in: meta.
legacy Operation
connections:
A Behaviour is a Basic Object.
Appears in: meta.
Behaviour
connections:
An is implemented by/implements is a Basic Relation.
A contains is a Basic Relation.
A does/is done by is a Basic Relation.
A determines is a Basic Relation.
A contains is a Basic Relation.
A determines is a Basic Relation.
An one kind is a Thing.
Appears in: Meta for same named relations.
connections:
An other kind is a Thing.
Appears in: Meta for same named relations.
connections:
A third kind is a Thing.
Appears in: Meta for same named relations.
connections:
Instance of other kind is an other kind.
Appears in: data for same named relations.
connections:
Instance of one kind is an one kind.
Appears in: data for same named relations.
connections:
Another instance of one kind is an one kind.
Appears in: data for same named relations.
connections:
A Developer Group is a Thing.
Appears in: New Zenta View.
connections:
A relates is a Basic Relation.
A relates is a Basic Relation.
A contains is a Basic Relation.
Metamodel documentation
Cannot raise a child is a Constraint.
Appears in: Constraints and Derived Relations.
test,test2| zenta:neighbours($doc,$element,'raises,1')
connections:
Failing constraint is a Constraint.
Appears in: Constraints and Derived Relations.
test2| 'always false'
connections:
Pampers is a Derived relation.
Appears in: Constraints and Derived Relations.
1| zenta:neighboursRun1($doc,$element,'raises,1')[@xsi:type='grandchild']
connections:
Plays with/is played with by is a Derived relation.
Appears in: Constraints and Derived Relations.
2| zenta:neighboursRun1($doc,$element,'plays with/is played with by,2;raises,2')[@xsi:type='child']
connections:
Should not pamper Alain is a Constraint.
Appears in: Constraints and Derived Relations.
test,test2| zenta:neighbours($doc,$element,'pampers,1')[@name='Alain']
connections:
Points to/is pointed to is a Derived relation.
Appears in: Constraints and Derived Relations.
1| zenta:neighboursRun1($doc,$element,'raises,1;plays with/is played with by,1')
connections:
Pampers is a Derived relation.
Appears in: Constraints and Derived Relations.
2| zenta:neighboursRun1($doc,$element,'raises,2')[@xsi:type='child']
connections:
A Thing is a Basic Object.
Appears in: Thing and Constraint.
connections:
A Constraint is a Basic Object.
Appears in: Thing and Constraint.
connections:
A Derived relation is a Basic Object.
Appears in: Thing and Constraint.
connections:
A constrains is a Basic Relation.
An expands is a Basic Relation.
Basic Object is an .
Appears in:
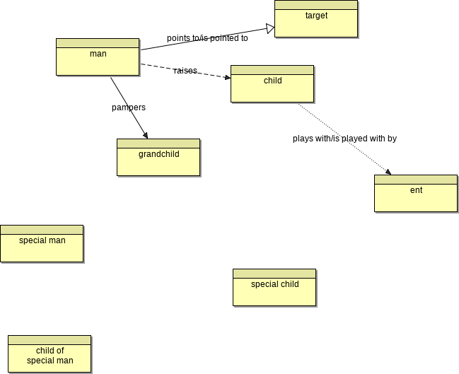
A man is a Thing.
Appears in: Constraints and Derived Relations, Metamodel diagram.
a class directly descending from Thing
connections:
A child is a man.
Appears in: Constraints and Derived Relations, Metamodel diagram.
connections:
A grandchild is a child.
Appears in: Constraints and Derived Relations, Metamodel diagram.
42
connections:
A target is a Thing.
Appears in: Metamodel diagram.
connections:
An ent is a target.
Appears in: Constraints and Derived Relations, Metamodel diagram.
connections:
VerbatimTest is a Thing.
Appears in: Default View.
/foo&bar List<String>[3] new line new para - list - list2
Wikitest is a Thing.
Appears in: Default View.
/foo&bar List<String>[3] new line
new para
A special man is a man.
Appears in: Constraints and Derived Relations, Metamodel diagram.
connections:
A special child is a child.
Appears in: Metamodel diagram.
A child of special man is a special man.
Appears in: Metamodel diagram.
Basic Relation is an .
A raises is a Basic Relation.
This relation is a direct descendant of basic relation.
A pampers is a raises.
this relation is a descendant of a descendant of basic relation
A points to/is pointed to is a Basic Relation.
A plays with/is played with by is a Basic Relation.
A screws is a Basic Relation.
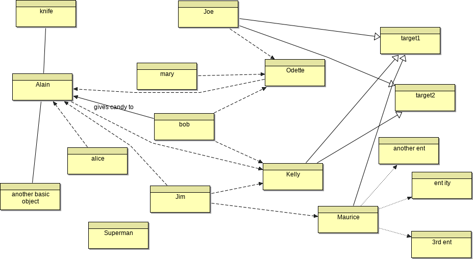
Knife is a Basic Object.
Appears in: instances.
connections:
Joe is a man.
Appears in: instances.
connections:
Odette is a child.
Appears in: instances.
Raised by:
connections:
Mary is a man.
Appears in: instances.
A comment can use bold, italic, underline and deleted.
We can add any formatting with classes, and embed urls the html way.
You can use
For title and descriptions.
You can use breaks
but have to write out both the start and the end tag.
connections:
Bob is a man.
Appears in: instances.
connections:
Alain is a grandchild.
Appears in: instances.
connections:
Another basic object is a Thing.
Appears in: instances.
connections:
Alice is a man.
Appears in: instances.
connections:
Jim is a man.
Appears in: instances.
connections:
Kelly is a child.
Appears in: instances.
connections:
Maurice is a child.
Appears in: instances.
connections:
Target1 is a target.
Appears in: instances.
connections:
Target2 is a target.
Appears in: instances.
connections:
Ent ity is an ent.
Appears in: instances.
connections:
Superman is a special man.
Appears in: instances.
Superman, jr. is a special child.
Appears in:
Another ent is an ent.
Appears in: instances.
connections:
3rd ent is an ent.
Appears in: instances.
connections:
Gives candy to is a pampers.
Joe should have at least 3 pampers relation, but have none outgoing
related issue: test issue status: open
Joe should have only 1 points to/is pointed to relation, but already have 2 to target1 and target2
no related issues in tracker
Odette should have at least 3 pampers relation, but have only 1 to Alain
related issue: test issue status: open
Odette should have only 1 raises relation, but already have 5 from Alain and Alain and Joe and mary and bob
related issue: test issue status: open
Odette should have at least 1 plays with/is played with by relation, but have none outgoing
no related issues in tracker
constraintError: Odette does not satisfy constraint Should not pamper Alain :
no related issues in tracker
mary should have at least 3 pampers relation, but have none outgoing
related issue: test issue status: open
bob should have only 2 raises relation, but already have 3 to Odette and Kelly and Alain
related issue: test issue status: open
bob should have at least 3 pampers relation, but have only 1 to Alain
related issue: test issue status: open
Alain should have at least 3 pampers relation, but have only 2 to Odette and bob
related issue: test issue status: open
Alain should have only 1 raises relation, but already have 6 from Odette and Kelly and alice and Jim and Odette and bob
related issue: test issue status: open
Alain should have at least 1 plays with/is played with by relation, but have none outgoing
no related issues in tracker
Alain should have at least 5 pampers relation, but have only 2 from Odette and bob
related issue: link test status: open
constraintError: Alain does not satisfy constraint cannot raise a child :
no related issues in tracker
alice should have at least 3 pampers relation, but have none outgoing
related issue: link test status: open
Jim should have only 2 raises relation, but already have 3 to Alain and Kelly and Maurice
related issue: link test status: open
Jim should have at least 3 pampers relation, but have none outgoing
related issue: link test status: open
Jim should have only 1 points to/is pointed to relation, but already have 3 to ent ity and another ent and 3rd ent
no related issues in tracker
Kelly should have at least 3 pampers relation, but have none outgoing
no related issues in tracker
Kelly should have only 1 points to/is pointed to relation, but already have 2 to target2 and target1
no related issues in tracker
Kelly should have only 1 raises relation, but already have 3 from Jim and bob and Alain
related issue: link test status: open
Kelly should have at least 1 plays with/is played with by relation, but have none outgoing
no related issues in tracker
Maurice should have at least 3 pampers relation, but have none outgoing
related issue: link test status: open
target1 should have only 2 points to/is pointed to relation, but already have 3 from Joe and Maurice and Kelly
no related issues in tracker
Superman should have at least 3 pampers relation, but have none outgoing
no related issues in tracker
constraintError: Superman does not satisfy constraint failing constraint : always false
no related issues in tracker
Superman, jr. should have at least 3 pampers relation, but have none outgoing
no related issues in tracker
Superman, jr. should have at least 1 raises relation, but have none incoming
no related issues in tracker
Superman, jr. should have at least 1 plays with/is played with by relation, but have none outgoing
no related issues in tracker
instance of other kind should have at least 1 relates relation, but have none incoming
no related issues in tracker